Overview
NANDCat is an SAO compatible logic gate demonstrator/cute badge accessory.
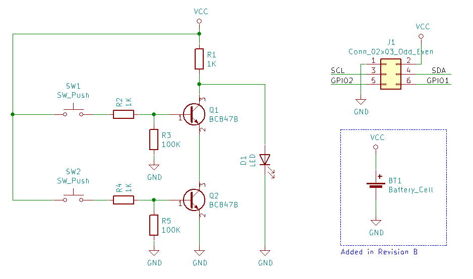
The output (LED: D1) is a function of the inputs (Pushbuttons: SW1, SW2), here's the truth table for a NAND gate:
| A (SW1) | B (SW2) | Y (D1) |
|---|---|---|
| 0 | 0 | 1 |
| 1 | 0 | 1 |
| 0 | 1 | 1 |
| 1 | 1 | 0 |
The artwork is by @psd, who kindly let me turn it into a silly PCB. Thanks, Paul!

Schematicâ

Bill of Materialsâ
| Designator | Part | Description |
|---|---|---|
| SW1, SW2 | Omron B3S or similar | 6mm SMD SPST-NO Tactile Switch |
| Q1, Q2 | BC847B or similar | NPN Transistor, SOT23 package |
| R1, R2, R4 | 1kΊ | Generic 0603 resistor |
| R3, R5 | 100kΊ | Generic 0603 resistor |
| D1 | 3mm LED | Generic LED, diffused lenses are better |
| J1 | 2x3 100mil header | Generic header |
| BAT1 | Keystone 3034 or similar | SMD 20mm coin cell holder |
SW1 and SW2 use the ubiquitous 6mm SMD pushbutton footprint, the Omron part is for reference only and there should be many other, cheaper, parts that can be used there. Same goes for BAT1.
Q1 and Q2 can be pretty much any NPN transistor in SOT23 package that has the following pinout:

Go crazy with your LED choice and decorations!
Downloadsâ
- KiCAD source files in electrolama/nandcat
Changelogâ
- Revision A (Oct 2019)
- Initial release.
- Revision B (Nov 2019)
- Added a battery holder (CR2032) and some exposed copper for a brooch/pin back.
Contactâ
Ping @OmerK